PLC-プロテクター
:quality(98)/www.dehn.jp/store/f/61014334/HDVORSCHAU/912253a4_16-9.jpg)
:quality(98)/www.dehn.jp/store/f/61014334/HDVORSCHAU/912253a4_16-9.jpg)
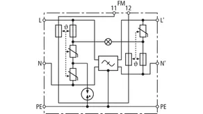
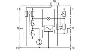
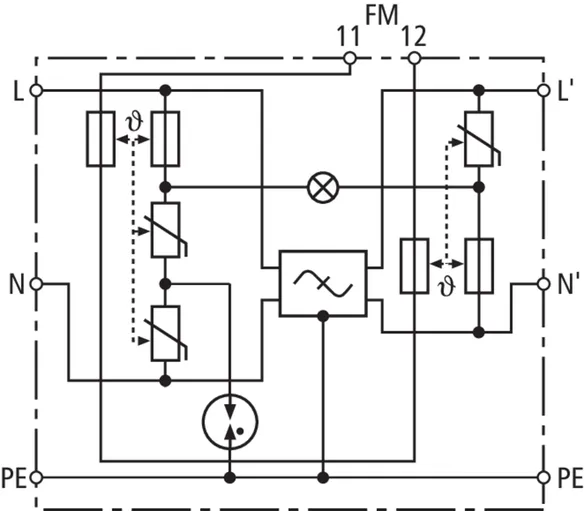
- 過電圧保護とフィルターの組み合わせ
- 監視装置および切り離し装置を備えた過電圧保護装置
- 敏感な産業用電子機器を、対称および非対称の高周波干渉から保護するための干渉抑制フィルター
- シールド型ハウジング内の構造
- 光学式機能表示(緑色)および故障表示用無電位遠隔信号接点(開放接点)
Details
:quality(98)/www.dehn.jp/store/f/61014335/HDVORSCHAU/912253a3_Kat.jpg)
:quality(98)/www.dehn.jp/store/f/61014335/HDVORSCHAU/912253a3_Kat.jpg)
Part No. 912253 SPS PRO
GTIN 4013364068360, Customs tariff No. (EU): 85363010, Gross weight: 603.70 g, PU: 1.00 ピース
Technical data
SPD、EN 61643-11 / IEC 61643-11 に準拠した SPD 分類 | タイプ 3 / クラス III |
交流最高連続電圧 (UC ) | 255 V (50 / 60 Hz) |
定格負荷電流 AC (IL ) | 3 A |
公称放電電流 (8/20 µs) (In ) | 3 kA |
総放電電流 (8/20 µs) [L+N-PE] (I合計 ) | 5 kA |
保護レベル [L-N] / [L/N-PE] (UP ) | ≤ 800 / ≤ 1000 V |
FM 接点の機能 | 通常開 |